Все про сахарный диабет 1 и 2 типа
Базазнаний
Войти или зарегистрироваться

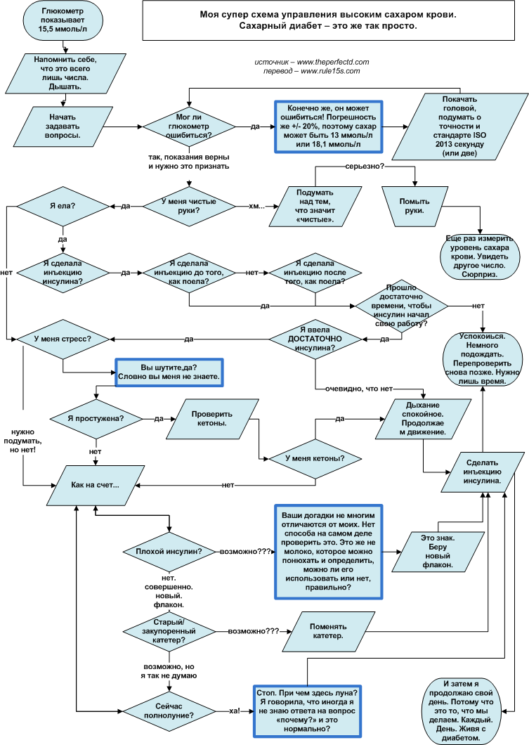
Алгоритм управления высоким уровнем глюкозы крови

Количество просмотров: 3967
Автор: Перевод Ольги Житковой | Источник: theperfectd.com

Для любителей схем и четких руководств к действию мы перевели и подготовили алгоритм управления высоким уровнем глюкозы крови в простой и доступной форме.

Если схема показалась вам полезной и информативной не забудьте поделиться ею  с другими, нажмите в "Ленте" на карточке поста на значок "три точки" и опубликуйте в своем vk или fb ) или киньте ссылку другу, которому эта информация тоже нужна )

 

Алгоритм управления высоким уровнем глюкозы крови. Диабет, сахарный диабет, СД1 типа, СД 2 типа, Правило 15.

Материал
полезен?
23
Типы
Категории